杭州省直单位住房公积金管理中心:提高公积金租房提取额度
搜狐焦点岳阳站 2022-06-10 09:58:04
用手机看
扫描到手机,新闻随时看
扫一扫,用手机看文章
更加方便分享给朋友
来源:中国新闻网中新财经6月9日电据“浙江省直公积金”微信公众号9日消息,杭州省直单位住房公积金管理中心近日发布《关于落实住房公积金阶段性支持政策的通知》,提出提高住房公积金租房提取额度。加大住房公积金支持租…
来源:中国新闻网
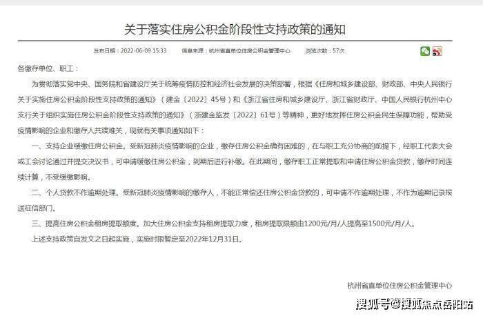
中新财经6月9日电 据“浙江省直公积金”微信公众号9日消息,杭州省直单位住房公积金管理中心近日发布《关于落实住房公积金阶段性支持政策的通知》,提出提高住房公积金租房提取额度。加大住房公积金支持租房提取力度,租房提取限额由1200元/月/人提高至1500元/月/人。
另外,受新冠肺炎疫情影响的企业,缴存住房公积金确有困难的,在与职工充分协商的前提下,经职工代表大会或工会讨论通过并提交决议书,可申请缓缴住房公积金,到期后进行补缴。在此期间,缴存职工正常提取和申请住房公积金贷款,缴存时间连续计算,不受缓缴影响。
同时,受新冠肺炎疫情影响的缴存人,不能正常偿还住房公积金贷款的,可申请不作逾期处理,不作为逾期记录报送征信部门。
上述支持政策自发文之日起实施,实施时限暂定至2022年12月31日。(完)
网页截图
声明:本文由入驻焦点开放平台的作者撰写,除焦点官方账号外,观点仅代表作者本人,不代表焦点立场。
